大家一定有這樣的經驗,手中總有一些耗電量較大的用電器由交流電源適配器為之供電。比如隨身聽、數調收音機、隨身看、筆記本電腦等。可是差不多所有的電源適配器自身都不帶電源開關,只要把它們插在220V插座上就一直通電。這樣就給我們使用電器帶來很大的不方便,每次使用時都得把插頭插上,用完后再把它拔下來,有時可能忘記拔掉插頭,發現時已經把適配器燒得很熱了,要是在盛夏還可能會燒壞電源適配器。
這里介紹的自動控制電源適配器是利用了負載電流的變化來自動控制電源適配器的開關,因此徹底解決了上述問題,使用起來非常方便。只要把該電源適配器插上220V電源,即可靠用電器上的電源開關來控制適配器了。
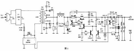
電路的原理如圖1所示。220V交流電源從PL1輸入,通過電網濾波器F1,濾去電網中的雜波干擾后通過保險管FUSE1與固態繼電器SOL1的交流電源端和變壓器TR1的初級串聯。電路中有一個小容量的充電電池組BT1,在關機狀態下它的+4.8V端電壓通過R10(或D5)、R13加到輸出端上。由于用電器已經關機,適配器的負載電流為零或小于12.8mA,使R13兩端的壓降小于0.6V,三極管T6不會導通。這時如果打開用電器的電源開關,負載電流增大到超過12.8mA,R13兩端的電壓降超過0.6V,T6便導通,BT1的電壓就會通過T6的射、集極加到固態繼電器SOL1的直流控制端的正極,始其導通,220V便加到TR1上,變壓器次級的輸出經過D1、D2整流,L1、C3、C4組成的π型濾波器平滑后,加到由T1~T5構成的集電極輸出串聯穩壓電路上進行穩壓,其輸出的+6.2V電壓一方面通過R10給BT1充電,另一方面通過D6、D7加到輸出端上,經降落1.2V后輸出+5V/0.5A的穩定電壓。


該穩壓器的取樣端設計在輸出端上,所以R13或D6、D7產生的電壓降不會影響輸出電壓的穩定性。當負載電流大到25.5mA以上時,R13兩端的壓降超過了1.2V時,D6、D7就開始導通,限制了壓降的進一步增加。穩壓二極管DW是兩只3.7V的單向穩壓管反向串聯而成的,這種接法可以使它自身的溫度系數減到最小,提高適配器的溫度穩定性。C7的加入改善了電源的瞬態特性。電阻R2和三級管T2的加入使電路具有了過流保護作用。當電源電流超過1A時,R2兩端的壓降超過了0.6V,T2導通,電源就通過T2的射、集極,T3、R7到地,調整管T1的射、基極電流被分流,使T1趨于截止,保護了T1不會因為過流而燒毀。R7、R8與T4又構成了另一個支路的過流保護電路。如果流過R7的電流大于88mA,使R7兩端壓降超過了0.6V,T4就會導通,T3的基極電流被分流,限制了電流的進一步增大,保護T3不被燒毀。T5是取樣放大管,如果輸出端電壓升高,穩壓管DW就會導通,使T5也導通,T3的基極電流同樣被分流,使T3、T1趨向截止,輸出電壓下降。反之則反向調節,保持了輸出電壓穩定在+5V。
R13的取值決定了該適配器的開關控制電流的大小。本設計取R13=47Ω,這樣只要負載電流超過0.6V/47Ω=0.0128A(12.8mA)時,適配器就會自動啟動。如果需要其它的啟動電流值,讀者可以自行計算。為了防止由于長期不開機,將電池組BT1中的能量耗盡而無法自動啟動,電路中還特設了手動啟動按鈕開關SW1,只要按一下它,電源就會啟動,供電的同時為BT1充電。
該適配器的元件選擇非常容易。F2和SOL1都用工業產品,只要電流電壓不小于給出的值就可以使用。L1可用0.8mm的漆包線在截面積為10mm×16mm的EI型鐵心上繞滿為止,也可以在Ф50mm的大型工業磁環上繞盡量多的圈數,并不需要精確的電感量。R1選2.2Ω、3W的線繞電阻,R2選0.6Ω、2W的線繞電阻,晶體管T1可選任何型號的5W、2A以上的管子,T2選1W、200mA以上的管子。BT1可用250mAh的鎳氫電池組。該電源的外殼一定要利用用金屬制作,輸出電纜也用雙芯屏蔽線,將其屏蔽層接外殼,再將外殼接電源地。這種良好的屏蔽措施可以隔離各種干擾,對使用收音機、袖珍電視機等來說非常重要。為了適應不同的負載,只要改變一些元器件的數值就能得到不同的輸出電壓和電流。這個電路是為Sony ICF SW7600G型數調收音機而設計的。
烜芯微專業制造二極管,三極管,MOS管,橋堆等20年,工廠直銷省20%,4000家電路電器生產企業選用,專業的工程師幫您穩定好每一批產品,如果您有遇到什么需要幫助解決的,可以點擊右邊的工程師,或者點擊銷售經理給您精準的報價以及產品介紹
烜芯微專業制造二極管,三極管,MOS管,橋堆等20年,工廠直銷省20%,4000家電路電器生產企業選用,專業的工程師幫您穩定好每一批產品,如果您有遇到什么需要幫助解決的,可以點擊右邊的工程師,或者點擊銷售經理給您精準的報價以及產品介紹

