利用PMOS設計一個開關電路,實現一款設備的開關控制。被控設備12V供電,供電電流小于3A即可。且為了提高響應速度,使流過該設備的電流盡可能的大。該設備內阻大約為6ohm。
產品參數
VDS-30V
ID-4.2A(VGS=-10V)
RDS(ON)<60mohm(VGS=-10V)
<65mohm(VGS=-4.5V)
<120mohm(VGS=-2.5V)
VGS±12V
等效電路

設計電路
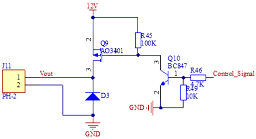
設計并調試好的電路如下圖所示,由于供電電壓和驅動電壓均可以使用12V,所以采用了如下較為簡單的方案。

如圖所示,Q9 AO3401的柵極(G)通過100k電阻上拉到12V,源級(S)直接連接至12V電源側,漏極(D)連接到被控設備,被控設備兩端并聯二極管,用于關斷設備后,釋放被控設備上的能量。
在默認情況下,Q9 A03401的柵極被拉到12V,此時Vgs=0,PMOS處于截止狀態,被控設備關斷。
為了實現對PMOS的控制,后邊增加了一級PNP構成的電路,當Control_Signal為高電平時,此時Q10 NPN三極管處于導通狀態,使得Q9的柵極拉到GND,此時Q9 AO3401 VGS之間的電壓為-12V,Q9處于導通狀態。
反之當Control_Signal為低電平時,Q10 NPN三極管處于截止狀態,此時Q9的柵極重新被R45拉高到12V電源上,Q9恢復截止狀態。
控制邏輯如下:

通過以上分析,使用該電路,便利用PMOS實現了一個最基本的負載開關功能。
〈烜芯微/XXW〉專業制造二極管,三極管,MOS管,橋堆等,20年,工廠直銷省20%,上萬家電路電器生產企業選用,專業的工程師幫您穩定好每一批產品,如果您有遇到什么需要幫助解決的,可以直接聯系下方的聯系號碼或加QQ/微信,由我們的銷售經理給您精準的報價以及產品介紹
聯系號碼:18923864027(同微信)
QQ:709211280

