單鍵開關機電路一
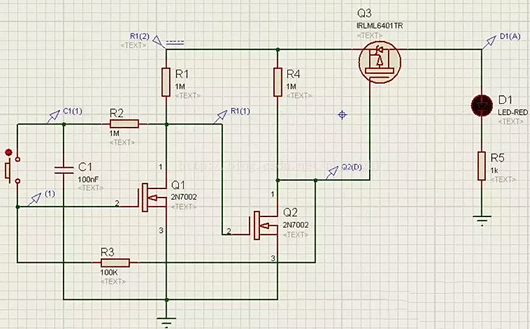
因為mos管初始狀態是隨機的,可以先假設Q1的G極為高電平,Q1處于導通狀態,D極輸出低電平,使Q2的G極為低電平,Q2處于截止狀態,輸出高電平,所以Q3也處于截止,總的輸出電源關閉,燈不亮。同時Q2l輸出的高電平通過R3反饋給Q1使其導通,整個系統處于穩定狀態。


當按下按鍵時,Q1的G極變成低電平,使其截止,輸出變成高電平,高電平接到Q2的G極,使其導通,Q2輸出低電平,所以Q3也導通,總的輸出電源打開,燈亮了。


單鍵開關機電路二
此電路可以應用于很寬的電壓范圍(4.5V~40V,最大19A的電流),R5為可選,當輸入電壓小于20V時可短接;輸入電壓大于20V時建議接上,R5的取值應滿足與R1的分壓使MOS管V1的GS電壓大于-20V小于-5V(在V2導通時),盡量使V1的GS電壓在-10V~-20V之間以使V1輸出大電流。
按鈕按下前,V2的GS電壓(即C1電壓)為零,V2截止,V1的GS電壓為0,V1截止無輸出;當按下S1,C1充電,V2 GS電壓上升至約3V時V2導通并迅速飽和,V1 GS電壓小于-4V,V1飽和導通,Vout有輸出,發光管亮(此時應放開按鈕)C1通過R2、R3繼續充電,V1、V2狀態被鎖定;
當再次按下按鈕時,由于V2處于飽和導通狀態,漏極電壓約為0V,C1通過R3放電,放至約3V時,V2截止,V1柵源電壓大于-4V,V1截止,Vout無輸出,發光管滅(放開按鈕),C1通過R2、R3及外電路繼續放電,V1、V2維持截止狀態。
注:S1使Vout打開或關閉后應放開按鈕,不然會形成開關振蕩。
單按鍵開關機電路三
本例電路可實現通過按一次按鍵S1實現開機,再按一次S1實現關機的功能。


電路工作過程:
電路中連接器P1是一個電源連接器,電源+從1,2腳輸入,電源地從3,4腳輸入。
電路上電后,P-MOS管Q1的G極和S極都是為高電平,所以Q1處于截止狀態,VCC出沒有電源輸出。同時,電容C2通過電源,電阻R2,電阻R4充電。C2上的電壓會慢慢上升。
當按下開關S1時,電容C2上的電壓加在三極管Q2的基極上,使Q2飽和導通。此時PMOS管Q1的G極被三極管Q2拉低至低電平,使MOS管的GS電壓為負,Q1導通。連接器P1輸入的電源通過MOS管,二極管D2輸出至VCC。同時經過反饋電阻R1,將輸出的電源電壓加至三極管Q2的基極,維持Q2導通。
所以,這個時候即使按鍵S1松開,電路也會保持在開機狀態,這就是自鎖的作用。
電路開機后,電容C2通過二極管D1,三極管Q2完全放電,使C2上的電壓為低電平。為電路關機做準備。
需要關機時,按下開關S1,電容C2上的低電平電壓拉低Q2的基極電壓,使Q2截止。這樣Q1的G極又恢復高電平,MOS管GS間的電壓不再能夠維持Q1的導通,所以Q1也截止,切斷電源通路,電路關機。
注意:
本例電路開機是沒有問題的,但是在關機時,電容C2上的電壓不會是0,它是二極管D1的壓降+三極管Q2的飽和管壓降。所以,如果這個電壓大于0.7V的話,就很難使電路關機。因此,二極管D1和三極管Q2的選型有一定的要求。
〈烜芯微/XXW〉專業制造二極管,三極管,MOS管,橋堆等,20年,工廠直銷省20%,上萬家電路電器生產企業選用,專業的工程師幫您穩定好每一批產品,如果您有遇到什么需要幫助解決的,可以直接聯系下方的聯系號碼或加QQ/微信,由我們的銷售經理給您精準的報價以及產品介紹
聯系號碼:18923864027(同微信)
QQ:709211280

