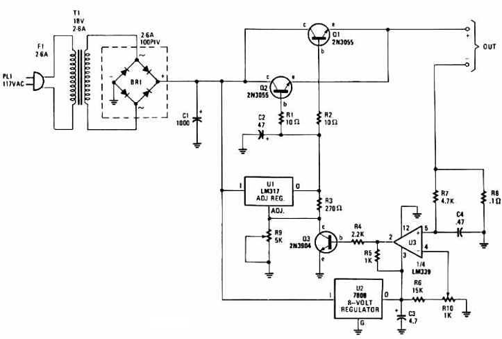
可調穩壓電池充電器電路圖
這款可調穩壓電池充電器電路適用于串聯/并聯連接的單節電池或多節電池;電池的最大電壓應為最大 18V。


晶體管 Q1 和 Q2 作為串聯穩壓器連接,以控制電池充電器的輸出電壓和充電電流速率。LM-317 可調電壓調節器向功率晶體管 Q1 和 Q2 的基極提供驅動信號。
電位器 R9 設置輸出電壓電平。電流采樣電阻器 R8(一個 0.1 ohm/5W 單元)連接在負輸出引線和電路接地之間。對于流過 R8 的每一安培充電電流,其上會產生一個 100mV 的輸出。R8 上產生的電壓被饋送到比較器 U3 的一個輸入端。比較器的另一個輸入連接到可變電阻器 R10。
隨著電池兩端的充電電壓開始下降,通過 R8 的電流減小。然后U3的電壓饋入腳5下降,比較器輸出跟隨,關閉Q3,完成信號的循環路徑以調節電池的充電電流。
充電電流可以通過調節 R10 來設置所需的電流。電路的輸出電壓由R9設定,根據需要調整R9得到正確的電壓輸出值。
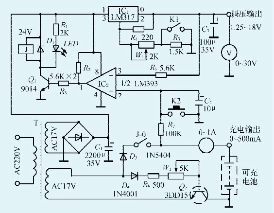
可調穩壓、充電雙功能電路圖
該電路既可提供穩壓電源輸出(1.25-19V連續可調),又可提供脈動電壓充電輸出,且充電電流連續可調(0-500mA),電路如圖所示。


電路工作原理:
可調穩壓輸出部分:IC1為三端可調穩壓集成電路LM317,調節W1可改變輸出電壓。為了獲得較細的調節電壓,本電路分兩擋調節,K1閉合時可輸出1.25-12.6v,K1斷開時可輸出9-19V。脈動充電部分:IC2為電壓比較器,充電的預置電壓經R6進入IC2的(3)腳(正相輸入端)。
電池電壓經R7進入IC2的(2)腳反相輸入端,與預置電壓進行比較:開始充電時,電池電壓低于預置電壓,IC2正相端(③腳)電壓高于反相端(②腳),輸出端(①腳)輸出高電平,Q1導通,繼電器J得電,常開觸點J-0閉合,給電池充電,LED點亮,指示正在充電;當電池電壓升高至預置電壓時,IC2輸出低電平,Q1截止,繼電器J失電,觸點斷開,停止充電,LED熄滅,表示充電結束。調節W2,可調節充電電流。
元器件選擇:
電源變壓器T可采用帶中心抽頭的舊黑白電視機變壓器,將中心抽頭剪開即可成為雙繞組。IC1為LM317,最大輸出電流為1.5A,如需輸出更大電流,可采用多個并聯。IC2為電壓比較器LM393,Q2可用3DD15或其他NPN型中功率管,可以不用加絕緣與IC 安裝在同一塊散熱板或機殼上。需要提示的是:調壓輸出與充電不要同時使用。
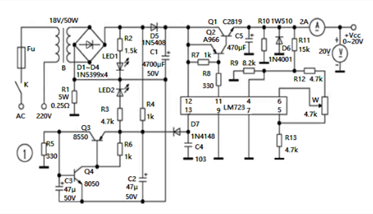
可調穩壓電源電路設計
帶過流保護的直流可調穩壓電源的主要裝置是通用穩壓集成塊LM723,它包含啟動電路、恒流源、參考穩壓源、 過流保護等。
配合大功率調節管,可輸出0~20范圍內的連續可調穩定電壓。最大輸出電流可達2A,具有過流保護功能,可作為手機和BP機的維修電源,也可用于電池充電。電路如圖所示。


正常使用時,紅色和綠色發光二極管同時發光。調節電位器W可在0~20范圍內調節輸出電壓。當輸出端出現過流或短路時,R1兩端壓降大于0.6V,Q3和Q4導通,綠燈熄滅,LM723電壓降至近0V,內部檢測電路工作,輸出23V高壓和Q1,Q2 被切斷。
因此,沒有電壓輸出,起到保護作用。僅當計算機關閉并重新啟動時,輸出才可用。為了保證調節管Q1在輸出額定電流時不會燒壞,應安裝足夠尺寸的散熱器。
整個電源可以使用塑料盒作為外殼,其前板可配備電流表,電壓表,開關和電位器,輸出端子和紅綠發光二極管。只要元器件好,電路無需調試即可正常工作。其中,最好使用進口的C2819、2N3395等大功率管為Q1,LM723、MC1723等均可作為IC。
〈烜芯微/XXW〉專業制造二極管,三極管,MOS管,橋堆等,20年,工廠直銷省20%,上萬家電路電器生產企業選用,專業的工程師幫您穩定好每一批產品,如果您有遇到什么需要幫助解決的,可以直接聯系下方的聯系號碼或加QQ/微信,由我們的銷售經理給您精準的報價以及產品介紹
聯系號碼:18923864027(同微信)
QQ:709211280

