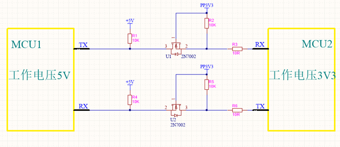
先說一說這個電路的用途:當兩個MCU在不同的工作電壓下工作(如MCU1 工作電壓5V;MCU2 工作電壓3.3V),那么MCU1 與MCU2之間怎樣進行串口通信呢?很明顯是不能將對應的TX、RX引腳直接相連的,否測可能造成較低工作電壓的MCU燒毀!下面的“電平雙向轉換電路”就可以實現不同VDD(芯片工作電壓)的MCU之間進行串口通信。


該電路的核心在于電路中的MOS場效應管(2N7002)。他和三極管的功能很相似,可做開關使用,即可控制電路的通和斷。不過比起三極管,MOS管有挺多優勢,后面將會詳細講起。下圖是MOS管實物3D圖和電路圖。簡單的講,要讓他當做開關,只要讓Vgs(導通電壓)達到一定值,引腳D、S就會導通,Vgs沒有達到這個值就截止。


那么如何將2N7002應用到上面電路中呢,又起著什么作用呢?下面我們來分析一下。


如果沿著a、b兩條線,將電路切斷。那么MCU1的TX引腳被上拉為5V,MCU2的RX引腳也被上拉為3.3V。2N7002的S、D引腳(對應圖中的2、3引腳)截止就相當于a、b兩條線,將電路切斷。也就是說,此電路在2N7002截止的時候是可以做到,給兩個MCU引腳輸送對應的工作電壓。
下面進一步分析:
數據傳輸方向MCU1-->MCU2。


1. MCU1 TX發送高電平(5V),MCU2 RX配置為串口接收引腳,此時2N7002的S、D引腳(對應圖中的2、3引腳)截止,2N7002里面的二極管3-->2方向不通。那么MCU2 RX被VCC2上拉為3.3V。
2. MCU1 TX發送低電平(0V),此時2N7002的S、D引腳依然截止,但是2N7002里面的二極管2-->3方向通,即VCC2、R2、2N7002里的二極管、MCU1 TX組成一個回路。2N7002的2引腳被拉低,此時MCU2 RX為0V。該電路從MCU1到MCU2方向,數據傳輸,達到了電平轉換的效果。
接下來分析
數據傳輸方向MCU2-->MCU1


1. MCU2 TX發送高電平(3.3V),此時Vgs(圖中1、2引腳電壓差)電壓差約等于0,2N7002截止,2N7002里面的二極管3-->2方向不通,此時MCU1 RX引腳被VCC1上拉為5V。
2. MCU2 TX發送低電平(0V),此時Vgs(圖中1、2引腳電壓差)電壓差約等于3.3V,2N7002導通,2N7002里面的二極管3-->2方向不通,VCC1、R1、2N7002里的二極管、MCU2 TX組成一個回路。2N7002的3引腳被拉低,此時MCU1 RX為0V。
該電路從MCU2到MCU1方向,數據傳輸,達到了電平轉換的效果。
到此,該電路就分析完了,這是一個雙向的串口電平轉換電路。
MOS的優勢:
1、場效應管的源極S、柵極G、漏極D分別對應于三極管的發射極e、基極b、集電極c,它們的作用相似,圖一所示是N溝道MOS管和NPN型晶體三極管引腳,圖二所示是P溝道MOS管和PNP型晶體三極管引腳對應圖。


2、場效應管是電壓控制電流器件,由VGS控制ID,普通的晶體三極管是電流控制電流器件,由IB控制IC。MOS管道放大系數是(跨導gm)當柵極電壓改變一伏時能引起漏極電流變化多少安培。晶體三極管是電流放大系數(貝塔β)當基極電流改變一毫安時能引起集電極電流變化多少。
3、場效應管柵極和其它電極是絕緣的,不產生電流;而三極管工作時基極電流IB決定集電極電流IC。因此場效應管的輸入電阻比三極管的輸入電阻高的多。
、場效應管只有多數載流子參與導電;三極管有多數載流子和少數載流子兩種載流子參與導電,因少數載流子濃度受溫度、輻射等因素影響較大,所以場效應管比三極管的溫度穩定性好。
5、場效應管在源極未與襯底連在一起時,源極和漏極可以互換使用,且特性變化不大,而三極管的集電極與發射極互換使用時,其特性差異很大,b 值將減小很多。
6、場效應管的噪聲系數很小,在低噪聲放大電路的輸入級及要求信噪比較高的電路中要選用場效應管。
7、場效應管和普通晶體三極管均可組成各種放大電路和開關電路,但是場效應管制造工藝簡單,并且又具有普通晶體三極管不能比擬的優秀特性,在各種電路及應用中正逐步的取代普通晶體三極管,目前的大規模和超大規模集成電路中,已經廣泛的采用場效應管。
8、輸入阻抗高,驅動功率小:由于柵源之間是二氧化硅(SiO2)絕緣層,柵源之間的直流電阻基本上就是SiO2絕緣電阻,一般達100MΩ左右,交流輸入阻抗基本上就是輸入電容的容抗。由于輸入阻抗高,對激勵信號不會產生壓降,有電壓就可以驅動,所以驅動功率極小(靈敏度高)。一般的晶體三極管必需有基極電壓Vb,再產生基極電流Ib,才能驅動集電極電流的產生。晶體三極管的驅動是需要功率的(Vb×Ib)。
9、開關速度快:MOSFET的開關速度和輸入的容性特性的有很大關系,由于輸入容性特性的存在,使開關的速度變慢,但是在作為開關運用時,可降低驅動電路內阻,加快開關速度(輸入采用了后述的“灌流電路”驅動,加快了容性的充放電的時間)。MOSFET只靠多子導電,不存在少子儲存效應,因而關斷過程非常迅速,開關時間在10—100ns之間,工作頻率可達100kHz以上,普通的晶體三極管由于少數載流子的存儲效應,使開關總有滯后現象,影響開關速度的提高(目前采用MOS管的開關電源其工作頻率可以輕易的做到100K/S~150K/S,這對于普通的大功率晶體三極管來說是難以想象的)。
10、無二次擊穿:由于普通的功率晶體三極管具有當溫度上升就會導致集電極電流上升(正的溫度~電流特性)的現象,而集電極電流的上升又會導致溫度進一步的上升,溫度進一步的上升,更進一步的導致集電極電流的上升這一惡性循環。而晶體三極管的耐壓VCEO隨管溫度升高是逐步下降,這就形成了管溫繼續上升、耐壓繼續下降最終導致晶體三極管的擊穿,這是一種導致電視機開關電源管和行輸出管損壞率占95%的破環性的熱電擊穿現象,也稱為二次擊穿現象。MOS管具有和普通晶體三極管相反的溫度~電流特性,即當管溫度(或環境溫度)上升時,溝道電流IDS反而下降。例如;一只IDS=10A的MOS FET開關管,當VGS控制電壓不變時,在250C溫度下IDS=3A,當芯片溫度升高為1000C時,IDS降低到2A,這種因溫度上升而導致溝道電流IDS下降的負溫度電流特性,使之不會產生惡性循環而熱擊穿。也就是MOS管沒有二次擊穿現象,可見采用MOS管作為開關管,其開關管的損壞率大幅度的降低,近兩年電視機開關電源采用MOS管代替過去的普通晶體三極管后,開關管損壞率大大降低也是一個極好的證明。
11、MOS管導通后其導通特性呈純阻性:普通晶體三極管在飽和導通是,幾乎是直通,有一個極低的壓降,稱為飽和壓降,既然有一個壓降,那么也就是;普通晶體三極管在飽和導通后等效是一個阻值極小的電阻,但是這個等效的電阻是一個非線性的電阻(電阻上的電壓和流過的電流不能符合歐姆定律),而MOS管作為開關管應用,在飽和導通后也存在一個阻值極小的電阻,但是這個電阻等效一個線性電阻,其電阻的阻值和兩端的電壓降和流過的電流符合歐姆定律的關系,電流大壓降就大,電流小壓降就小,導通后既然等效是一個線性元件,線性元件就可以并聯應用,當這樣兩個電阻并聯在一起,就有一個自動電流平衡的作用,所以MOS管在一個管子功率不夠的時候,可以多管并聯應用,且不必另外增加平衡措施(非線性器件是不能直接并聯應用的)。
〈烜芯微/XXW〉專業制造二極管,三極管,MOS管,橋堆等,20年,工廠直銷省20%,上萬家電路電器生產企業選用,專業的工程師幫您穩定好每一批產品,如果您有遇到什么需要幫助解決的,可以直接聯系下方的聯系號碼或加QQ/微信,由我們的銷售經理給您精準的報價以及產品介紹
聯系號碼:18923864027(同微信)
QQ:709211280

