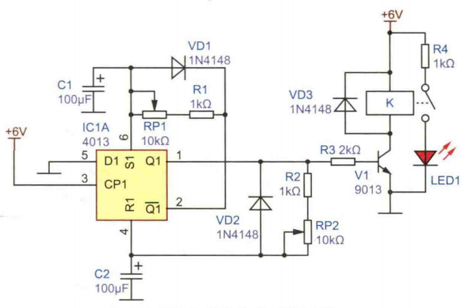
這是一個可以實現間歇開、關的電路,適合控制一些需要間斷定時工作的設備。比如一些原本使用機械溫控器控制的冰箱,經過較長時間使用后,溫控器經常會因出現故障不能實現自動溫控功能,導致冰箱停機,影響使用。此時就可以臨時使用本電路構成的間歇定時開關,直接控制冰箱電源,讓冰箱始終處于工作一會,再停機一會的狀態。雖然這樣工作不能確保冰箱內的溫度恒定,但可以先讓冰箱應急使用,保證儲存的食品不因停機而變質。待溫控器修復后再恢復原有溫控電路。電路原理圖下圖所示。


電路使用了雙D觸發器4013中的一個觸發器,通過外圍電路接成占空比可調的多諧振蕩器,IC1A的Q1端(第1腳)、R1端(第4腳)和QI端(第2腳)、S1端(第6腳)均接有一個RC定時網絡,分別用于調節Q1和OI端輸出高電平的時間,三極管V1用于驅動繼電器K的吸合和松開,通過繼電器常開觸點的通斷,控制發光二極管LED1的點亮或熄滅,來表明被控設備(如冰箱)的開或 關。我們假設在電路通電后,Q1端輸出為高電平,該高電平通過電阻R3加至 三極管Ⅵ1的基極,Ⅵ1導通,繼電器K吸合,常開觸點閉合,發光二極管LEDl 點亮。與此同時,Q1端的高電平將經過電阻R2和可變電阻RP2對電解電容C2 充電,使得C1A的R1端電位逐漸升高,當達到一定數值時,IC1A將復位,Q1 端輸出將變為低電平,Ⅵl截止,繼電器K斷開,發光二極管LED1熄滅。同時, Q端輸出將變為高電平,該高電平將通過電阻R1、RPI向電解電容C1充電, 使lCⅠA的SI端的電位逐漸升高,當達到一定數值時,IC1A將翻轉置位,Q1端 將再次輸出高電平,Q端將輸出低電平,如此循環,實現控制負載間歇工作。 電路中的二極管VD1、VD2的作用是在Q端和Q1端輸出低電平時,分別給電 解電容C1、C2提供放電回路,使Cl、C2上的電荷能迅速釋放,以便為下次充 電做好準備。
由于IC1A的Q1端和QI端對電解電容C2、C1的充電回路分別由可變電阻RP2、RP1調節控制,相互獨立,互不影響,這樣,用戶只需要根據冰箱內的食物多少、環境溫度狀況,分別調整RP1和RP2,就可以對負載(如冰箱)的通電和斷電時間長度,分別進行設置。
烜芯微專業制造二極管,三極管,MOS管,橋堆等20年,工廠直銷省20%,4000家電路電器生產企業選用,專業的工程師幫您穩定好每一批產品,如果您有遇到什么需要幫助解決的,可以點擊右邊的工程師,或者點擊銷售經理給您精準的報價以及產品介紹
烜芯微專業制造二極管,三極管,MOS管,橋堆等20年,工廠直銷省20%,4000家電路電器生產企業選用,專業的工程師幫您穩定好每一批產品,如果您有遇到什么需要幫助解決的,可以點擊右邊的工程師,或者點擊銷售經理給您精準的報價以及產品介紹

