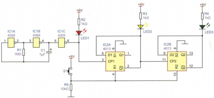
這是一個用D觸發器組成的兩級分頻器實驗電路,電路原理圖見下圖。電路由非門IC1A、IC1B和R1、C1等構成自激多諧振蕩器,產生時 鐘信號,經過IC1C緩沖、整形后加至IC2A的CP1端(第3腳),由D觸發 器IC2A、IC2B組成兩級二分頻器,依次進行二分頻,由發光二極管LED1、 LED2、LED3及其限流電阻R2、R3、R4組成電平顯示器,當所接輸出端為低 電平時,發光二極管點亮。在兩級二分頻器電路中,每一級D觸發器的D端 與Q端相連。假設IC2A的CP1端初始狀態為高電平時,LED1紅色發光二極 管熄滅,Q1(第1腳)、Q2(第13腳)均為高電平,Q1(第2腳)、D1(第5腳)、 CP2(第11腳)、Q2(第12腳)、D2(第9腳)均為低電平,發光二極管LED2黃、 LED3綠點亮。


當CPI端輸入端變為低電平時,發光二極管LEDI紅色點亮,LED2、LED3保持點亮狀態不變。隨著時鐘信號的不斷到來,當CP1端第一次變為高電平時, LED1熄滅。由于IC2A的D在時鐘上升沿到來前是低電平,故此時Q1翻轉到 低電平狀態,Q1翻轉到高電平狀態,LED2熄滅。由于QI端與CP2端相連, 使得CP2得到上升沿信號。由于IC2B的D2在上升沿到來之前處于低電平狀 態,故Q2翻轉到低電平狀態,Q2翻轉到高電平,LED3也熄滅。同樣,當 CP1端第二個上升沿到來之時,LED1熄滅,QI翻轉到低電平狀態,LED2點亮,且Q2電平保持不變,LED3保持熄滅狀態。當CP1端的第三個上升沿到來之 時,QI翻轉到高電平狀態,LED2熄滅。與此同時CP2端產生上升沿時鐘信號, Q2翻轉到低電平狀態,LED3點亮。接下來電路的狀態將不斷重復上述過程。
電路的波形圖可參看下圖。從圖中可以看出,4013的2個觸發器在時鐘端脈沖信號上升沿到來之時進行翻轉,之后處于保持狀態。CPI端每兩個 上升沿(即2個周期)信號觸發Q1端翻轉一次,CP1端每4個上升沿(即4個周 期)觸發Q2端翻轉一次。假如CPI端輸入的時鐘頻率是∫,則Ql端輸出頻率為 f12,Q2端為f4,也就是依次進行二分頻,分頻后的波形占空比為1:1的方波。

烜芯微專業制造二極管,三極管,MOS管,橋堆等20年,工廠直銷省20%,4000家電路電器生產企業選用,專業的工程師幫您穩定好每一批產品,如果您有遇到什么需要幫助解決的,可以點擊右邊的工程師,或者點擊銷售經理給您精準的報價以及產品介紹

烜芯微專業制造二極管,三極管,MOS管,橋堆等20年,工廠直銷省20%,4000家電路電器生產企業選用,專業的工程師幫您穩定好每一批產品,如果您有遇到什么需要幫助解決的,可以點擊右邊的工程師,或者點擊銷售經理給您精準的報價以及產品介紹

